Extração de Dados de PEP
Modelo de Informação Simplificado
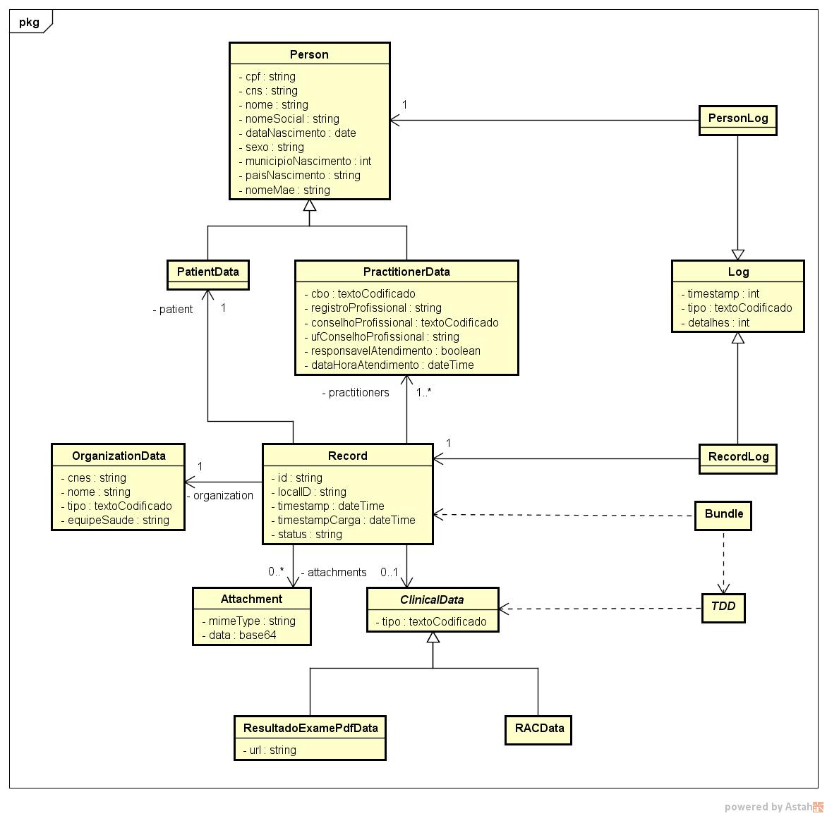
O Modelo Simplificado é um modelo derivado do Modelo de Informação (DCM). Ele é usado para simplificar a extração de dados de fontes de informação, por exemplo, banco de dados de um PEP. Ele possui uma parte que contém dados comuns a todos os MIs (ex.: paciente, estabelecimento, profissional de saúde), chamada de Record. O Record é usado em todos os modelos simplificados. A outra parte do modelo simplificado possui os dados clínicos que variam de acordo com o modelo de informação que ele representa. Essa parte clínica é incorporada no Record por meio da classe ClinicalData.
Record
A figura abaixo mostra o diagrama de classes do Record do Modelo Simplificado.

ClinicalData
Por meio da classe ClinicalData do diagrama de classes do Record os dados clínicos de um determinado Modelo de Informação são representados. No diagrama acima temos duas representações. Uma para o RAC (Registro de Atendimento Clínico) que reflete o modelo de informação do resumo do atendimento da Atenção Básica, representado pela classe RACData. Outro para o resultado de exames em PDF, representado pela classe ResultadoExamePdfData.
RACData
A figura abaixo apresenta o diagrama de classes do RAC do Modelo Simplicicado.

Exemplo de extração de dados: eSUS AP PEC (Prontuário Eletrônico)
Para extração dos dados do sistema de Prontuário Eletrônico do eSUS AP PEC foi feito um mapeamento do modelo de informação simplificado (Paciente, Profissional e RAC) para o modelo de banco de dados do eSUS AP PEC.
Os arquivos contendo as instruções SQL relativas a essa extração podem ser obtidos no seguinte link: Instruções SQL AP PEC
Exemplo de extração de dados: eSUS CDS (Centralizador)
Para extração dos dados do sistema Centralizador do eSUS CDS (Coleta de Dados Simplificada) foi feito um mapeamento do modelo de informação simplificado (Paciente, Profissional e RAC) para o modelo de banco de dados do eSUS CDS.
Os arquivos contendo as instruções SQL relativas a essa extração podem ser obtidos no seguinte link: Instruções SQL CDS